来校路线
联系我们
沈体首页
本站首页
部门概况
发展概况
现任领导
机构职能
招生工作
通知公告
规章制度
专业介绍
研招问答
培养工作
通知公告
规章制度
学术交流
课程建设
学位管理
通知公告
规章制度
学科建设
通知公告
规章制度
双一流建设
发展规划
导师队伍
博导风采
导师遴选
导师简介
导师管理
下载中心
招生文档
培养文档
学位文档
学科文档
其他文档
办事指南
导师队伍
博导风采
导师遴选
导师简介
导师管理
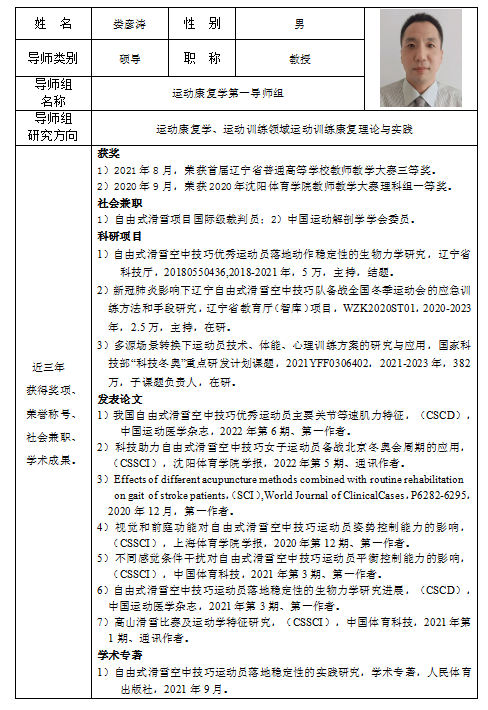
运动康复学第一导师组
当前位置:
本站首页
›
导师队伍
›
导师简介
›
运动康复学第一导师组
› 正文
新闻作者: 责任编辑:研究生处 新闻日期:2025年11月11日 12:04 点击:次
友情链接
中华人民共和国教育部
中国学位与研究生教育信息网
中国研究生招生信息网
辽宁省教育网
沈阳体育学院科研处
沈阳体育学院图书馆
微信公众号